[PR]
×
[PR]上記の広告は3ヶ月以上新規記事投稿のないブログに表示されています。新しい記事を書く事で広告が消えます。
[PR]上記の広告は3ヶ月以上新規記事投稿のないブログに表示されています。新しい記事を書く事で広告が消えます。
動作確認用のセクションレイアウト
設計編
動作確認用のセクションレイアウトから続く
サイトはこちら。
廃材を利用したので寸法は現物確認しながらになります。
どうせ作るので、スーパーミニレールの通過確認も出来る様に、
一部複線とし、ミニポイントの通過確認も検証出来る様に設計を
しました。
話題休眠。
=広告=
閑散としている羽田空港のお土産を購入して、サポートしませんか?話を戻して。
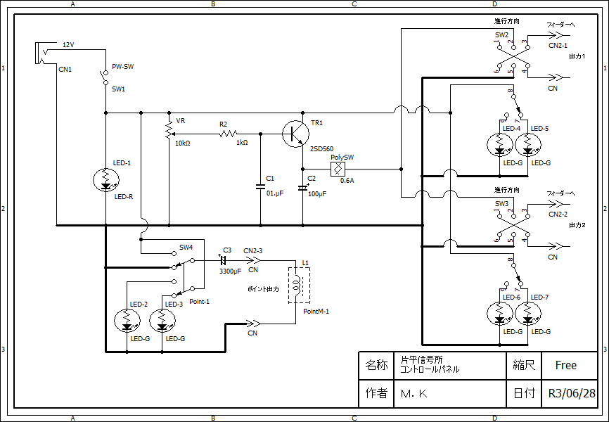
コントローラーは、ポイントと、2列車運転が出来る様にしました。
配線回路はこちら。
これまで試作してきたものをベースとしています。
表示用のLED回路、ポイント制御用の回路を追加しています。
調達編に続く